
OVERVIEW
WHAT IS Carbis?
Carbis is the wireless vehicle-mounted system that allows driver to interact with the car through mobile phones and automotive electronic system.
THE PROBLEM
People spend a lot of time setting things up when they get in the car. The function on mobile Apps and car systems is very limited. Everything has to be seat in the car and controlled with fingers which is very inconvenient. And it's very dangerous during driving. Some people have parking problem. People know nothing about the car information. ( Fuel tank, Engine oil, Mileage, Maintenance time…)
THE SOLUTION
With Carbis system people can control their car remotely ( Remote keys lock and unlock, AC, Light, entertainment system...) with Voice Control System. The Automatic drive/parking technology will help people solve parking problems. People are able to check car information anytime anywhere. (Fuel tank, Engine oil, Mileage, Maintenance time…)
MY ROLE
Founder of CARBIS
TOOLS
Sketch, Adobe Experience Design, Adobe Photoshop, Adobe Illustrator.
BUSINESS MODEL
VALUE PROPOSITION
Nowadays, most similar systems and Apps have limited functions and users have to buy specific mobile brands or systems to use them. However, Carbis is compatible with any mobile/car system and has many powerful and useful features. Carbis can really make driving easier, convenient and fun..
CUSTOMER SEGMENT
18 + driver's license and vehicle owner
REVENUE STREAMS
Advertising, Product fee, Subscription fee, Affiliate marketing fee
PERSONAS



USER JOURNEY & STORYBOARD

This storyboard is created by the persona of Mike Johnson
INFORMATION ARCHITECTURE


WIREFRAMES


KEY FEATURES
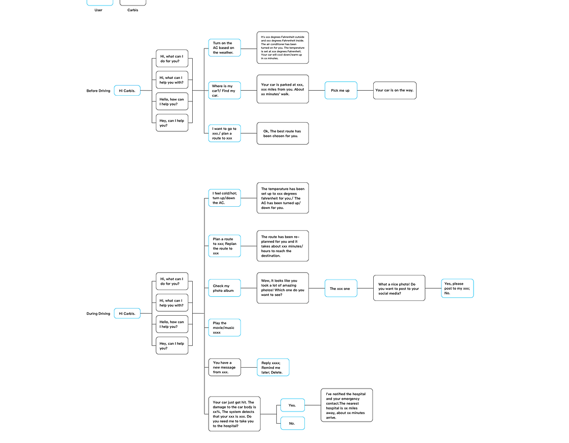
Before Driving
1. Mobile Remote Voice Control System. Users no longer have to sit in the car and manually control it. They can remotely control and set up the car simply by issuing voice commands.
1
2
2. AC Control System. Users can control the automobile air conditioner remotely according to the weather. In hot summer or cold winter users no longer have to worry about the temperature of the car.
3. Car Location and Pickup System. Users can locate the vehicle and issue a pickup command. With this system, users don't have to worry about forgetting where they parked or not finding their car. Users just wait where they are, and the car will come to pick them up.
3
4
4. Route Plan System. The system will plan the best route according to the destination and automatically send it to the vehicle navigation system.
5. Users can also set up their vehicles remotely using the Voice Control System on their watch.
5

Describe your image

Describe your image

Describe your image
During Driving
1. Users can view some vehicle information on the window before entering the car, and can also use the voice control system.

1
2. After entering the car, users can see the destination and route information on the windshield.
2

3. Vehicle Voice Control System. Instead of pressing a finger on the screen, users can set up the car by issuing voice commands. This is more convenient and safer for drivers.
3

4. Vehicle Air Condition System.
4

5. Message Reply System. Users can read and respond to messages while on the road without missing any important information.
5

6. Rerouting System. The system can replans the route based on the user's change of destination.
6

7. Media System. Instead of manually searching for music or movies, users just simply tell the system what they want to play.
7

8. Passengers in the back row can watch movies, landscape videos, play games, FaceTime and more on the window.
8




9. 360° Camera. Driver and passengers can record the beautiful scenery along the way.
9

10. 360° VR Viewing Mode. Driver and passengers can view photos from any angle.
10

11. Social media sharing. Driver and passengers can share pictures/videos to social media.
11

12. Emergency. When an emergency occurs, The system will detect the damage to the vehicle and the physical condition of the person. When someone is injured, driver and passengers can choose to have the Carbis call an ambulance or tell the Carbis to go to the nearest hospital( If the damage to the vehicle does not affect normal driving).
12


After Driving
1. Automatic Parking System. Users no longer have to deal with technical parking problems. Users can view the real-time parking status through the vehicle screen or the mobile phone.
1


SYNTHESIZE LEARNINGS
Goal
To confirm all the users can understand the concept of the system. Get participants‘ comments and feedback on each feature and interface. I Also want to know their needs and Suggestions to continue to improve and upgrade the system.
Results
I invited five drivers to interview and test this system. First I introduced them to the system and showed them how to use and operate it. Then I asked them to experiment with the system, each of users was using this app more than 20 minutes and go through every steps of the system. I ask them if each feature make sense and what they thought or suggested about the interface. After testing, the five participants were satisfied with the overall performance of the system. They thought the most attractive feature of this system is that "Find My Car & Pickup". But some people give advice in the hope that the system voice should be more smoothly.
Overall Concept
80%
of participants understood the overall concept of the system and they thought it has its unique value.
95%
of participates love the mobile remote control system, especially the "Climate" and "Car Location" system.
78%
of participants want the system voice to speak more smoothly.
42%
of participates thought the map was a little dark and wanted it to be white or lighter.
The Good
Voice control system is easy to operate and labor saving. Mobile remote control system saves a lot of time, Once the user enters the car, they can go directly. There are many forms of entertainment available to users on the road. The voice reply message system allows users not to miss any important information. Intelligent route planning systems make driving easier and more convenient. The automatic parking system solves most people's parking difficulties.
The Bad
The system voice response sounds a bit dull, the map is a bit dark, and some entertainment systems are a little bit unnecessary.
Key Learnings
1. Improve the system voice fluency and Added more system voice response feedback.
2. Highlight some part of the map to make it visually clearer.
3. Modify and reduce unnecessary functions.
BRANDING


